鉅大鋰電 | 點擊量:0次 | 2018年10月15日
億緯鋰能發布業績預告修正公告,出讓麥克韋爾股權獲收益超5100萬元
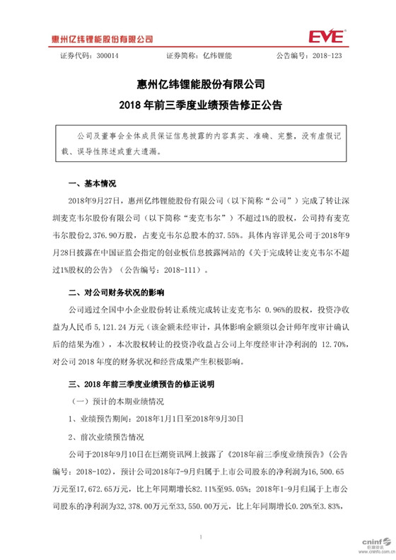
10月11日晚間,億緯鋰能發布業績預告修正公告,上調前三季度歸屬于上市公司股東的凈利潤至3.65億元–3.88億元,同比增長13.00%-20.00%,而此前預告的凈利潤為3.24億元-3.36億元。其中預計第三季度實現凈利潤2.06億元-2.29億元。
關于業績修正原因,億緯鋰能表示,報告期內公司通過全國中小企業股份轉讓系統完成轉讓麥克韋爾0.96%的股權,投資凈收益為人民幣5,121.24萬元(該金額未經審計,具體影響金額須以會計師年度審計確認后的結果為準),產生的投資收益使得非經常性損益增加,帶來凈利潤增長。公司2018年前三季度非經常性損益對公司凈利潤的影響金額預計在6500萬元到7500萬元之間。
近期,億緯鋰能發布公告加碼鋰電池業務,稱公司擬非公開發行A股股票,數量不超過170,000,000股(含),募集資金總額不超過25億元,扣除發行費用后,募集資金凈額將全部用于“荊門億緯創能儲能動力鋰離子電池項目”和“面向物聯網應用的高性能鋰離子電池項目”。
公告原文如下:












